登录系统更新
来自RIA | Wiki
更多操作
Zth 登录系统更新,是指在 Zth 群组化更新或2021夏季更新之后对全服的登录系统逻辑进行的一次大型调整。
本次更新为 Zth 全服引入了新的一套登录逻辑以及期待已久的正版自动登录功能。同时云端大厅取代了零洲作为新的默认和首次登录世界。
本次更新也出现了 Zth 首个自研插件。
这次更新由 Magma 策划、设计并实施。
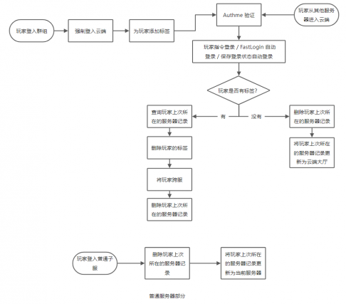
全新登录逻辑

原有逻辑
在群组化更新后,Zth 的每个服务器(零洲、奈落洲、云端大厅)都是可以进行登录的服务器。当玩家进入群组时会自动进入最后一次登录的服务器。
但随着 Zth 群组的发展,这种模式的弊端逐渐暴露出来。由于 Authme 插件的不完善,在多个服务器之间同步登录状态时可能会丢失登录,出现切换世界后卡登录无法动弹处于登录和未登录的叠加态(BUG)。同时每个服务器都加装登录插件,会导致数据库负担加重。
因此,Magma 在 2021 年 12 月重新设计了登录的逻辑。
新逻辑
更新后,玩家登录将强制进入云端大厅,并且在云端大厅完成认证。认证的方式可以是:密码登录(传统)、正版自动登录(手动开启)。
登录操作完成后,将自动被移动至最后一次退出的服务器。
正版登录模式

本次更新还引入了正版自动登录模式。
此功能需要玩家手动在个人菜单的个人设置页中打开。开启后从下次登录服务器开始,将对玩家进行正版验证,若正版验证通过,将会自动免密登录。若使用离线模式登录,服务器将会拒绝登录。
因此,本功能不可在离线玩家处开启,否则需要向 Mojang 缴纳 ¥165.00 赎回自己的 Zth 账号,或向管理员求助。