打开/关闭菜单
打开/关闭外观设置菜单
打开/关闭个人菜单
未登录
未登录用户的IP地址会在进行任意编辑后公开展示。

目前wiki关闭了自行注册账号的功能,如需注册账号,请查阅Help:注册账号

A Magma Block上传的文件

本特殊页面展示所有上传的文件。

文件列表
首页上一页下一页末页
日期 名称 缩⁠略⁠图 大小 描述 版本
2022年1月12日 (三) 22:02 地狱铁道网 全局线路图 4.62.png文件 1.72 MB   1
2022年1月12日 (三) 21:39 夜幕下的鸟居参道长廊.png文件 223 KB   1
2022年1月12日 (三) 21:36 夜幕昏冥的公共陵园.png文件 184 KB   1
2022年1月12日 (三) 21:35 旭日下的公共交易所.png文件 275 KB   1
2022年1月12日 (三) 21:32 水殿长廊一角.png文件 179 KB   1
2022年1月12日 (三) 21:30 水殿外景.png文件 235 KB   1
2022年1月12日 (三) 21:28 主岛码头全貌.png文件 250 KB   1
2022年1月3日 (一) 20:47 个人菜单-切换到正版验证模式.png文件 21 KB   1
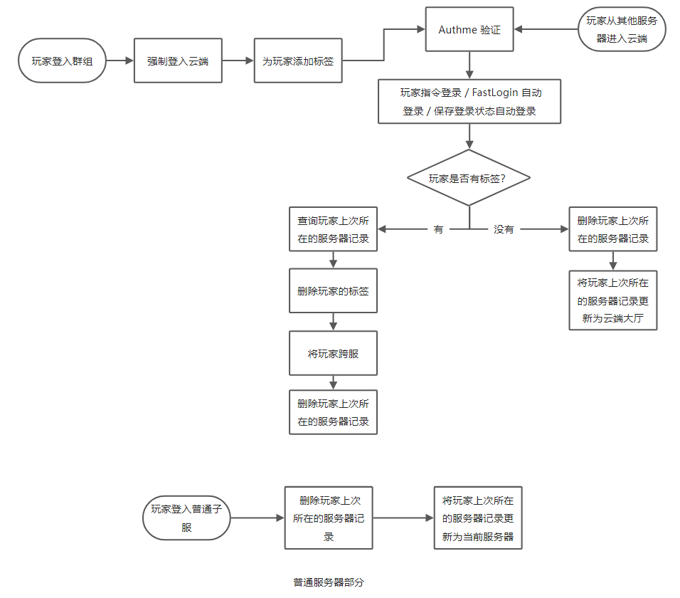
2022年1月3日 (一) 20:36 Zth 新登录系统逻辑.png文件 50 KB   1
2021年8月27日 (五) 22:10 ND.png文件 17 KB   1
2021年8月27日 (五) 22:10 NC.png文件 18 KB 3 1
2021年8月27日 (五) 22:09 NB.png文件 1,006字节   1
2021年8月27日 (五) 22:09 NA.png文件 17 KB   1
2021年8月27日 (五) 21:58 卫星终端操作面板.png文件 344 KB   2
2021年8月27日 (五) 21:40 Dynmap1.jpg文件 287 KB   2
2021年8月11日 (三) 18:12 2021-07-14 16.53.14.png文件 188 KB   1
2021年8月11日 (三) 18:12 2021-07-14 16.55.25.png文件 475 KB   1
2021年7月15日 (四) 22:05 Chat1.png文件 202 KB   1
2021年6月14日 (一) 22:02 Blocked.png文件 422字节   1
2021年6月14日 (一) 21:52 Editing.png文件 6 KB   1
2021年6月14日 (一) 21:40 Info.png文件 6 KB   1
2021年6月14日 (一) 21:39 Issue.png文件 6 KB   1
2021年6月14日 (一) 21:35 Edit.png文件 6 KB   1
2021年1月16日 (六) 22:59 1610809103668.png文件 159 KB   1
2021年1月16日 (六) 22:27 1610807231005.png文件 88 KB   1
2021年1月16日 (六) 22:24 Zthplus 全国Ping.png文件 21 KB   1
2021年1月16日 (六) 22:15 Zth Plus Tab2.png文件 110 KB   1
2020年9月30日 (三) 20:25 登录.jpg文件 44 KB   1
2020年7月15日 (三) 17:44 ZTH PLUS LOGO.png文件 15 KB   1
2020年6月7日 (日) 00:54 Zth Plus Tab.png文件 493 KB   1
2020年5月1日 (五) 15:26 Zth Plus 5.png文件 652 KB   1
2020年5月1日 (五) 15:13 Zth Plus 4.png文件 24 KB   1
2020年5月1日 (五) 15:12 Zth Plus 3.png文件 16 KB   1
2020年5月1日 (五) 15:09 Zth Plus 2.png文件 243 KB   1
2020年5月1日 (五) 13:57 Zth Plus 1.png文件 5 KB   1
2020年3月9日 (一) 10:25 兔神社很可疑的水井.png文件 239 KB   1
2020年3月9日 (一) 10:08 Magma老家位置.png文件 187 KB   1
2020年3月9日 (一) 10:00 Magma老家.png文件 1.77 MB   1
2020年3月9日 (一) 09:58 Magma老家1.png文件 888 KB   1
2020年3月6日 (五) 15:17 Tip.png文件 5 KB   1
2020年3月5日 (四) 21:38 History.png文件 4 KB   1
2020年3月4日 (三) 02:57 末地重置彩蛋3.png文件 947 KB   1
2020年3月4日 (三) 02:52 末地重置彩蛋2.png文件 345 KB   1
2020年3月4日 (三) 02:51 末地更新彩蛋暗示.png文件 419 KB   1
2020年3月4日 (三) 02:45 Jnp8-.png文件 2 KB   1
2020年3月4日 (三) 02:44 Jnp8.png文件 35 KB   1
2020年3月4日 (三) 02:25 Jnp7-.png文件 2 KB   1
2020年3月4日 (三) 02:24 Jnp7.png文件 759字节   1
2020年3月4日 (三) 02:23 Jnp6-.png文件 32 KB   1
2020年3月4日 (三) 02:22 Jnp6.png文件 3 KB   1
首页上一页下一页末页